1、保险公司非事故道路救援送油一般是不要钱的。具体来说:救援服务费用免费:例如平安车险等非事故免费道路救援服务就包含了紧急送油服务,这部分服务费用,包括救援人...
1、一般来说,行驶里程在10万公里以内,外观内饰成色较好的,可能还能卖到15-20万元左右。 配置差异:不同配置的霸道400在价格上也有区别。比如高配车型带有...
1、广州二手丰田卡罗拉的报价因车型、车况、里程等因素差异较大,整体价格区间跨度较广,从3万到15万多元不等。不同动力类型和配置的车型报价有明显区别:2022款...
1、合同双方信息:出租方信息:包括姓名、身份证号码、联系方式等。承租方信息:同样包括姓名、身份证号码、联系方式等,确保双方信息准确无误。车辆信息:车辆型号:详...
1、皇冠陆放2021款是一款丰田旗下的中型SUV,其官方指导价为275800元-350800元。2、目前,皇冠陆放2021款的官方指导价为275800元-35...
1、新能源车的质量因品牌、技术路线和产品定位而异,目前市场上综合口碑较好的品牌包括特斯拉、比亚迪、北汽新能源、几何汽车等。以下从技术实力、产品特点和市场反馈三...
测牌照号吉凶有多种方法,以下是一些常见的判断方式: 数字流畅度判断: 可以通过读取数字的流畅度来判断。流畅的数字组合,如连续递增或具有某种规律性的数字,往往...
1、为你推荐以下几款1万元左右的二手车:铃木奥拓(2010 - 2013款):这款车搭载0L排量发动机,油耗表现优秀,低至5L/百公里,车身较为小巧,无论是在...
凯迪拉克发布的新一代凯雷德在数字化豪华方面表现出色,通过前沿的屏幕配置、先进的驾驶辅助系统、顶级的音响配置以及智能化的细节设计,重新定义了全尺寸SUV的豪华标...
1、总体而言,2014款日产阳光是一款性价比较高的紧凑型轿车,适合那些注重实用性和经济性的消费者。尽管存在一些小问题,如内饰质感和部分配置的不足,但这些并不影...
1、在苏州市,想要寻找二手电动车的交易场所,可以考虑苏州市旧机动车交易市场,它位于江苏省苏州市金阊区。这里不仅有旧机动车的交易,也偶尔会有二手电动车出售。此外...
以下是一些7座且搭载5T发动机的汽车推荐:2026款长安CS75PRO:这款车限时起售价为59万元起,顶配版本价格为69万元,价格区间较为亲民。它搭载了5T动...
新款NX新款NX于2024年8月23日正式上市,超音速钛银色被列为官方提供的外观配色之一。作为雷克萨斯中型SUV的主力车型,新款NX在保持原有设计语言的同时,...
关于比亚迪27车型的前挡风玻璃维修费用,如果需要进行更换,费用大致为680元人民币。若选择修复而非更换,则费用可降至200元左右。建议车主将车辆送至专业的玻璃...
天津最大的汽配城是天津环渤海汽车配件城。以下是关于天津环渤海汽车配件城的详细介绍:位置与规模:位于天津市北辰区铁东北路北方汽贸园,是天津地区规模庞大、品种齐全...
宾利(BINLI)是一个中高端档次的手表品牌,1958年由凯文·宾利在瑞士日内瓦创立。品牌起源与文化:家族制表历史可追溯至1918年,传承了日内瓦精湛工艺,融...
1、华晨宝马并不比进口宝马贵,反而通常更便宜。一辆宝马的正常寿命一般能长达十几年。华晨宝马与进口宝马的价格差异:成本因素:华晨宝马作为国产车型,省去了进口关税...
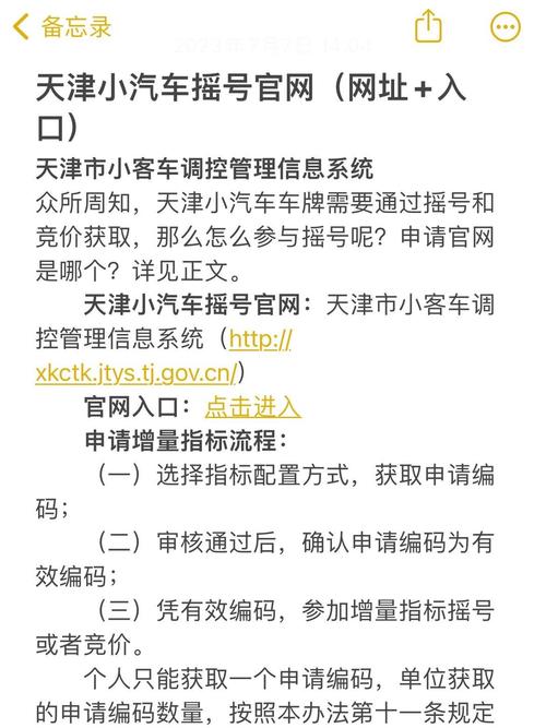
1、登录天津市小客车调控管理信息系统网站:http://xkctk.jtys.tj.gov.cn。个人登录:选择“个人登录”,根据手机号和密码登录,进入个人用...
1、大巴房车价格因车型、配置差异较大,从20余万元到5000万元不等,具体需结合需求判断价格区间与核心影响因素 基础款(20万-80万元) 以江铃罗莎房车标准...
1、综上所述,宝马X5历代车型都以其独特的设计理念和先进的技术革新赢得了市场的广泛认可。从第一代E53到当前代的G05,宝马X5不断进化、不断超越,成为了豪华...